首页 政工职评办 政工师指南 政工师进修学院
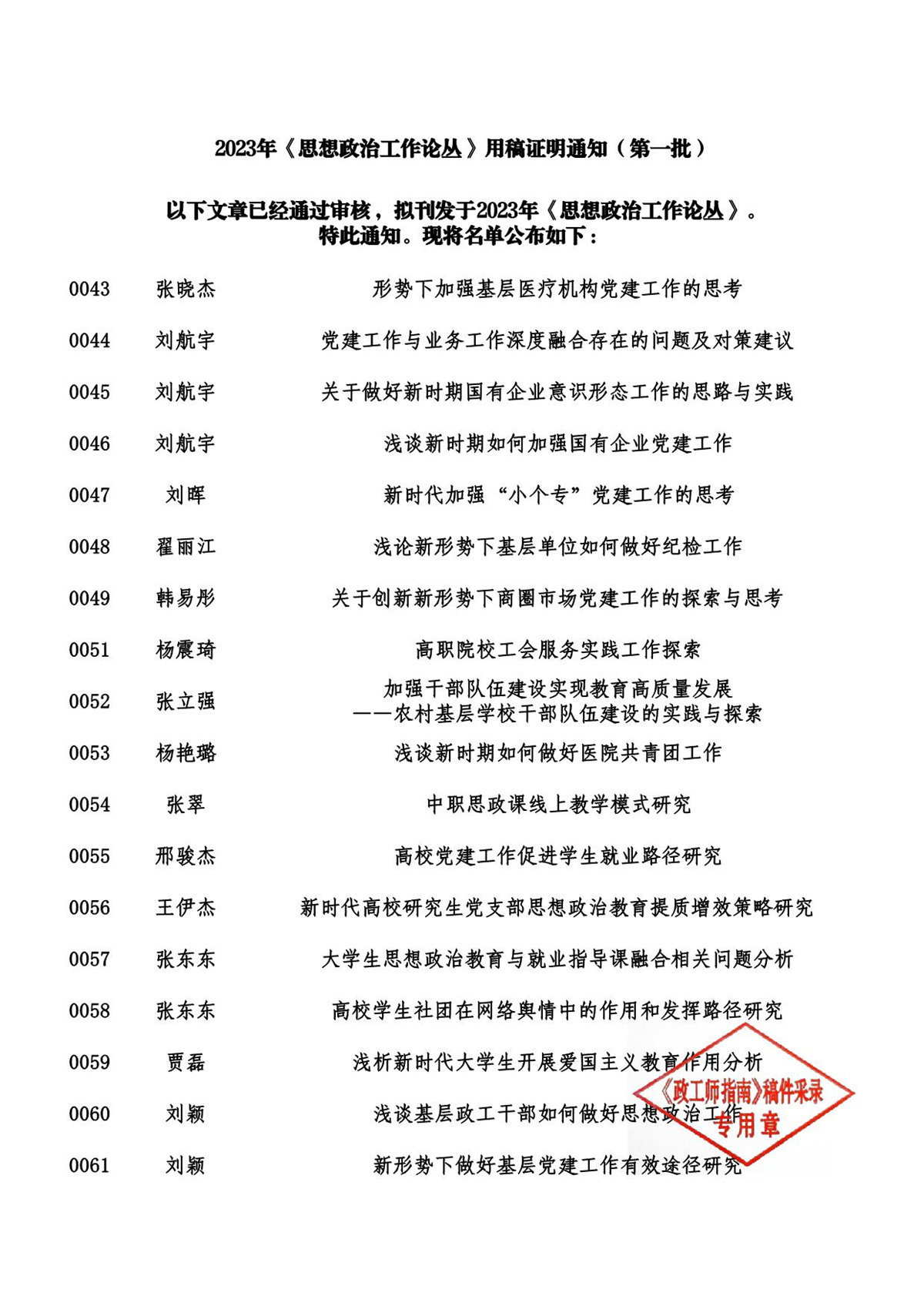
2023年《思想政治工作论丛》用稿证明通知(第一批)

2023年《思想政治工作论丛》用稿证明通知(第一批)_03

首页  上一页  [1]  [2]  [3]  [4]  [5]  下一页  尾页
版权所有:天津市政工职评工作网
津ICP备19008285号-2